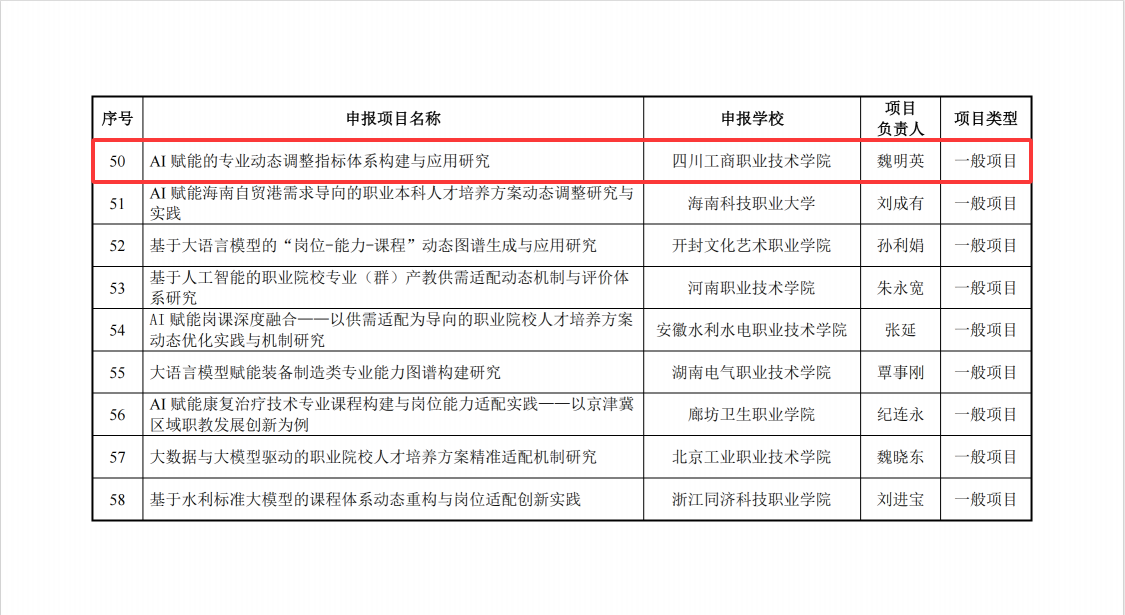
近日,教育部职业院校信息化教学指导委员会公示了“人工智能赋能职业院校专业(群)产教供需适配创新研究项目”遴选结果,全国共58个项目获批立项。我院党委常委、副院长魏明英教授主持申报的项目“AI赋能的专业动态调整指标体系构建与应用研究”成功入选。

本次项目申报工作由教育部信息化教指委与高校毕业生就业协会教育数字化服务工作委员会共同组织实施,旨在贯彻落实《教育强国建设规划纲要(2024—2035年)》及教育部等九部门《关于加快推进教育数字化的意见》精神,推动大数据、人工智能等技术在职业院校专业建设与人才培养中的深度融合,构建“产业—企业—岗位—能力”多级图谱,实现专业设置与产业需求的精准匹配。

此次入选的项目聚焦“AI赋能供需适配的专业动态调整指标体系研究”,将系统研究人工智能技术在职业院校专业动态调整中的赋能路径,构建基于供需适配的科学、可操作的专业动态调整指标体系。项目计划通过AI技术实现产业需求与教育供给的精准对接,为专业优化提供数据支撑,支持全校开展专业动态调整宏观分析及新专业设置分析,助力提升人才培养质量与毕业生就业竞争力。
该项目的成功立项,充分体现了我院在教育数字化、智能化转型领域的积极探索与扎实积累,也展现了学院在职业教育专业建设与产教融合研究方面的综合实力。项目研究将进一步推动我院专业结构优化与人才培养模式创新,为区域产业升级和经济社会高质量发展提供有力的人才支撑。未来,我院将继续紧扣四川省人工智能产业链发展规划,主动对接智能产业人才需求,持续优化专业布局,建立校企合作长效机制,推动专业建设、科研创新、内涵建设提档升级,实现人才培养与产业发展需求的高度融合。
(一审:戴桂君 二审:胡雷 三审:周婷)